Redesign strony Joga Park
Rok
2024
Branża
Fitness, Wellbeing
Kategoria
UX/UI, Web design

O projekcie
Joga Park prowadzi różnorodne zajęcia dla wielu grup wiekowych. Studio mieści się w wygodnej lokalizacji dla mieszkańców jak i przyjezdnych. Kluczowe było ułatwienie rezerwacji nowym użytkowników oraz prezentacja w atrakcyjny sposób wydarzeń dla stałych użytkowników.
Cele
- zwiększenie ilości rezerwacji: uproszczenie user flow zapisów
- zmniejszenie błędnych rezerwacji: czytelny grafik zajęć
- brak konieczności migracji z obecnego systemu obsługującego rezerwacje
- redesign strony głównej: opracowanie koncepcji wizualnej i przygotowanie komponentów, style guide do dalszej rozbudowy
Design
Zacząłem od oznaczenia błędów użyteczności wg. ich wagi, co pozwoliło skupić się na krytycznych problemach. Przeprojektowany został grafik zajęć, tak aby wymagał mniejszego zaangażowania od użytkownika.
Dużym problemem była niejasna ścieżka zakupowa, podczas której użytkownik często się gubił lub zderzał ze ścianą tekstu. Treści na stronie głównej zostały ograniczone, a CTA umieszczone w kluczowych momentach.
Uproszczony został user flow zapisów na zajęcia, tak by był bardziej dostępny dla przyjezdnych(jednorazowych) gości.
Na koniec odświeżony został layout strony, który miał nadawać ciepłego, spokojnego charakteru.



Grafik zajęć
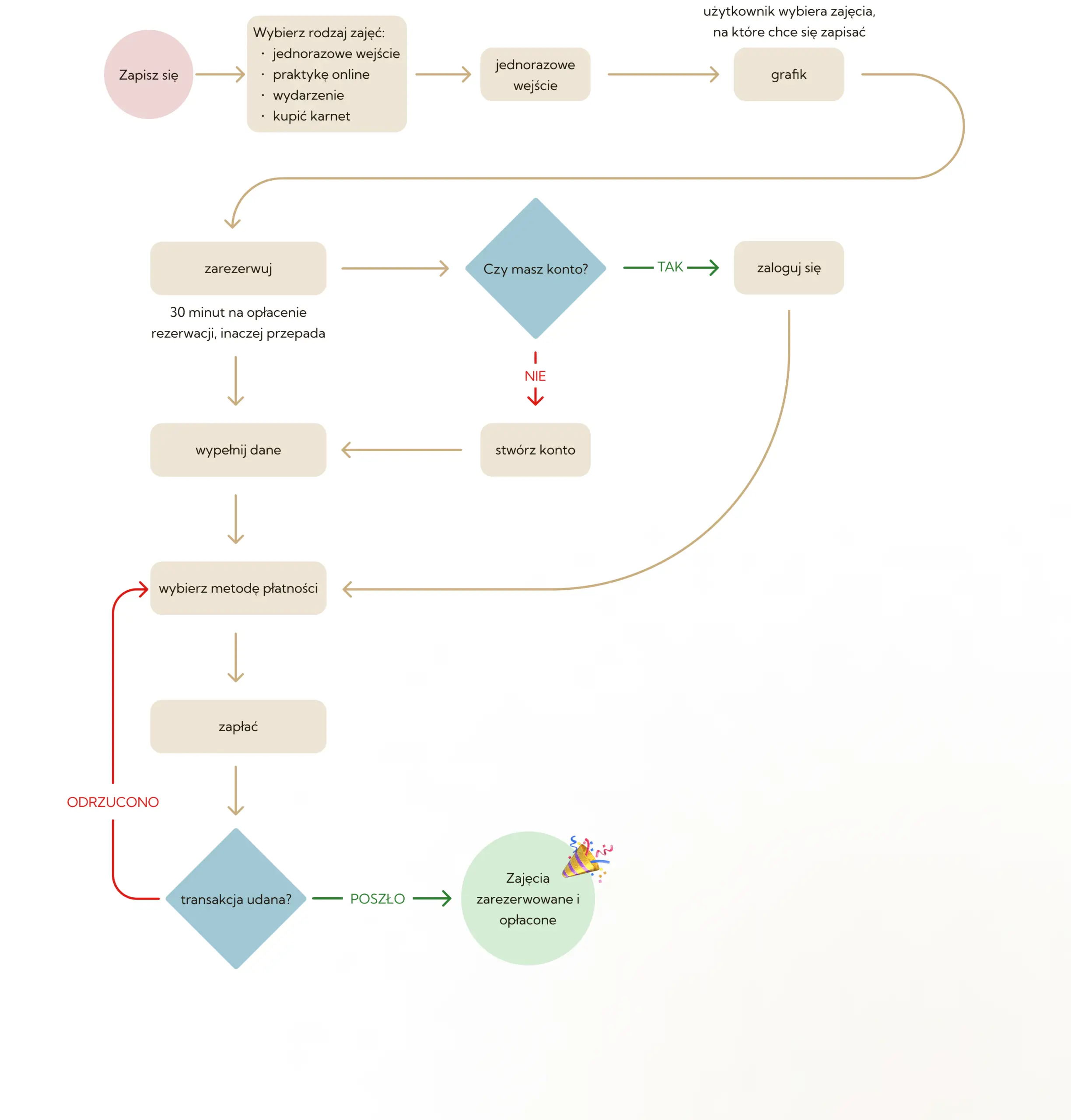
Zapisy na zajęcia
User flow zostało zaprojektowane tak by pozwolić użytkownikom szybko zarezerwować zajęcia nawet bez konta. Rezerwacja z obowiązkiem zapłaty, by uniknąć sztucznych rezerwacji.

Mikrointerakcje
Podsumowanie
Redesign strony Joga Park to nie tylko odświeżenie warstwy wizualnej – to przede wszystkim poprawa użyteczności i struktury przekazu, co znacząco redukuje frustrację użytkowników. Zoptymalizowany user flow zapisu na zajęcia oraz grafiku skutkuje mniejszą liczbą błędnych rezerwacji, zapobiega sztucznemu blokowaniu wolnych miejsc i ułatwia efektywną organizację zajęć. Dzięki temu doświadczenie zarówno stałych, jak i okazjonalnych użytkowników staje się płynne, intuicyjne i transparentne.
